






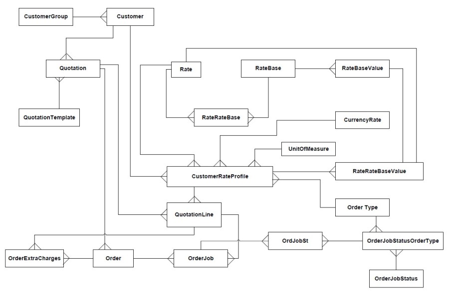
- Customer Group
| Field name | data type | length | key | is null | default |
| cg_id | int | – | pk | false | – |
| cg_name | varchar | 512 | unique | false | – |
| cg_is_on_workflow | boolean | – | – | false | false |
| cg_close_by_workflow | boolean | – | – | false | false |
| cg_description | varchar | 2048 | – | true | – |
| cg_date_created | date | – | – | true | current date |
| cg_time_created | time | – | – | true | current time |
| cg_date_modified | date | – | – | true | current date |
| cg_time_modified | time | – | – | true | current time |
| cg_created_by | varchar | 256 | – | true | current user |
| cg_modified_by | varchar | 256 | – | true | current user |
| cg_status | int | – | – | true | 1 |
Functions:- Basic CRUD
Algorithms:- N/A
Security:- Logged user security scope
Validation:- Common validations
- Customer
Maintain details of each customer is maintained over this entity.
CUSTOMER
| data type | length | key | is null | default | |
| c_id | int | – | pk | false | – |
| c_reg_number | varchar | 512 | unique | false | – |
| c_business_type | varchar | 1024 | – | true | – |
| c_business_reg_number | varchar | 64 | unique | true | – |
| c_business_reg_copy_revised | boolean | – | – | true | – |
| c_is_credit_customer | boolean | – | – | true | – |
| c_is_credit_application_revised | boolean | – | – | true | – |
| c_company_name | varchar | 512 | unique | false | – |
| c_company_address | varchar | 1024 | – | true | – |
| c_invoice_delivery_name | varvhar | 512 | – | false | – |
| c_invoice_delivery_address | varchar | 1024 | – | false | – |
| c_Quotation_delivery_name | varchar | 512 | – | true | – |
| c_quotation_delivery_address | varchar | 1024 | – | true | – |
| c_contact_number_1 | varchar | 16 | – | true | – |
| c_contact_number_2 | varchar | 16 | – | true | – |
| c_fax_number_1 | varchar | 16 | – | true | – |
| c_fax_number_2 | varchar | 16 | – | true | – |
| c_email_address | varchar | 512 | – | true | – |
| c_web_site | varchar | 512 | – | true | – |
| c_vat_reg_type | varchar | 4 | – | false | VAT |
| c_vat_svat_number | varchar | 32 | – | true | – |
| c_contact_person | varchar | 512 | – | true | – |
| c_is_on_workflow | boolean | – | – | false | false |
| c_close_by_workflow | boolean | – | – | false | false |
| c_description | varchar | 2048 | – | true | – |
| c_date_created | date | – | – | true | current date |
| c_time_created | time | – | – | true | current time |
| c_date_modified | date | – | – | true | current date |
| c_time_modified | time | – | – | true | current time |
| c_created_by | varchar | 256 | – | true | current user |
| c_modified_by | varchar | 256 | – | true | current user |
| c_status | int | – | – | true | 1 |
| cg_id | int | – | fk | false | – |
Functions:- Basic CRUD
Algorithms:- N/A
Security:- Logged user security scope
Validation:- Common validations
- Currency Rate
Maintenance of the periodic updates of currency rates are maintained over this entity.
CURRENCY_RATE
| field name | data type | length | key | is null | default |
| cr_id | int | – | pk | false | – |
| cr_currency_name | varchar | 512 | unique / ck | false | – |
| cr_currency_abbreviation | varchar | 8 | false | – | |
| cr_currency_rate | double | – | false | – | |
| cr_currency_rate_date | date | – | false | – | |
| cr_is_on_workflow | boolean | – | – | false | false |
| cr_close_by_workflow | boolean | – | – | false | false |
| cr_description | varchar | 2048 | – | true | – |
| cr_date_created | date | – | – | true | current date |
| cr_time_created | time | – | – | true | current time |
| cr_date_modified | date | – | – | true | current date |
| cr_time_modified | time | – | – | true | current time |
| cr_created_by | varchar | 256 | – | true | current user |
| cr_modified_by | varchar | 256 | – | true | current user |
| cr_status | int | – | – | true | 1 |
Functions:- Basic CRUD
Algorithms:- N/A
Security:- Logged user security scope
Validation:- Common validations
- Unit Of Measure
Measuring units of the services are being maintained within this entity. E.g.:- Kg, cm, Each, Feet;
UNIT_OF_MEASURE
| field name | data type | length | key | is null | default |
| uom_id | int | – | pk | false | – |
| uom_uom_title | varchar | 512 | unique | false | – |
| uom_abbreviation | varchar | 512 | unique | false | – |
| uom_is_on_workflow | boolean | – | – | false | false |
| uom_close_by_workflow | boolean | – | – | false | false |
| uom _description | varchar | 2048 | – | true | – |
| uom _date_created | date | – | – | true | current date |
| uom _time_created | time | – | – | true | current time |
| uom _date_modified | date | – | – | true | current date |
| uom _time_modified | time | – | – | true | current time |
| uom _created_by | varchar | 256 | – | true | current user |
| uom _modified_by | varchar | 256 | – | true | current user |
| uom _status | int | – | – | true | 1 |
Functions:- Basic CRUD
Algorithms:- N/A
Security:- Logged user security scope
Validation:- Common validations
- Rate Base
Rate bases where the rates are to be defined for services or goods are maintained within this entity E.g.:- Day;
RATE_BASE
| field name | data type | length | key | is null | default |
| rb_id | int | – | pk | false | – |
| rb_rate_base_name | varchar | 512 | unique | false | – |
| rb_rate_base_abbr_name | varchar | 16 | unique | false | – |
| rb_is_on_workflow | boolean | – | – | false | false |
| rb_close_by_workflow | boolean | – | – | false | false |
| rb _description | varchar | 2048 | – | true | – |
| rb _date_created | date | – | – | true | current date |
| rb _time_created | time | – | – | true | current time |
| rb _date_modified | date | – | – | true | current date |
| rb _time_modified | time | – | – | true | current time |
| rb _created_by | varchar | 256 | – | true | current user |
| rb _modified_by | varchar | 256 | – | true | current user |
| rb _status | int | – | – | true | 1 |
Functions:- Basic CRUD
Algorithms:- N/A
Security:- Logged user security scope
Validation:- Common validations
- Rate Base Value
Values of each rate base are maintained within this entity E.g.:- Sunday, Monday, Holiday;
RATE_BASE_VALUE
| field name | data type | length | key | is null | default |
| rbv_id | int | – | pk | false | – |
| rbv_rate_base_value | varchar | 512 | ck / unique | false | – |
| rb_id | int | – | |||
| rbv_is_on_workflow | boolean | – | – | false | false |
| rbv_close_by_workflow | boolean | – | – | false | false |
| rbv_description | varchar | 2048 | – | true | – |
| rbv _date_created | date | – | – | true | current date |
| rbv_time_created | time | – | – | true | current time |
| rbv_date_modified | date | – | – | true | current date |
| rbv _time_modified | time | – | – | true | current time |
| rbv_created_by | varchar | 256 | – | true | current user |
| rbv_modified_by | varchar | 256 | – | true | current user |
| rbv_status | int | – | – | true | 1 |
Functions:- Basic CRUD
Algorithms:- N/A
Security:- Logged user security scope
Validation:- Common validations
- Rate
This is the central entity which acts as the central hub between Rate Base, Rate Base Values and Rate – Rate Base mappings.
RATE
| field name | data type | length | key | is null | default |
| r_id | int | – | pk | false | – |
| r_abbreviation | varchar | 512 | unique | false | – |
| r_rate_title | varchar | 512 | – | false | – |
| r_is_on_workflow | boolean | – | – | false | false |
| r_close_by_workflow | boolean | – | – | false | false |
| r _description | varchar | 2048 | – | true | – |
| r _date_created | date | – | – | true | current date |
| r _time_created | time | – | – | true | current time |
| r _date_modified | date | – | – | true | current date |
| r _time_modified | time | – | – | true | current time |
| r _created_by | varchar | 256 | – | true | current user |
| r _modified_by | varchar | 256 | – | true | current user |
| r _status | int | – | – | true | 1 |
Functions:- This will be a background process where the creation will commit upon mapping of Rate Bases and Values in to Templates.
Algorithms:- N/A
Security:- Logged user security scope
Validation:- N/A
- Rate Rate Base
This will be maintaining mapping between Rate and Rate Bases.
RATE__RATE_BASE
| field name | data type | length | key | is null | default |
| rrb_id | int | – | pk | false | – |
| r_id | int | – | ck / unique | false | – |
| rb_id | int | – | |||
| rrb_is_on_workflow | boolean | – | – | false | false |
| rrb_close_by_workflow | boolean | – | – | false | false |
| rrb _description | varchar | 2048 | – | true | – |
| rrb _date_created | date | – | – | true | current date |
| rrb _time_created | time | – | – | true | current time |
| rrb _date_modified | date | – | – | true | current date |
| rrb _time_modified | time | – | – | true | current time |
| rrb _created_by | varchar | 256 | – | true | current user |
| rrb _modified_by | varchar | 256 | – | true | current user |
| rrb _status | int | – | – | true | 1 |
Functions:- This will be a background process where the creation will commit upon mapping of Rate Bases and Values in to Templates.
Algorithms:- N/A
Security:- Logged user security scope
Validation:- N/A
- Order Type
Different order types could be maintained for the purpose of grouping and it will be convenient at the time of generating bills.
ORDER_TYPE
| field name | data type | length | key | is null | default |
| ot_id | int | – | pk | false | – |
| ot_order_type_name | varchar | 512 | unique | false | – |
| ot_is_on_workflow | boolean | – | – | false | false |
| ot_close_by_workflow | boolean | – | – | false | false |
| ot_description | varchar | 2048 | – | true | – |
| ot_date_created | date | – | – | true | current date |
| ot_time_created | time | – | – | true | current time |
| ot_date_modified | date | – | – | true | current date |
| ot_time_modified | time | – | – | true | current time |
| ot_created_by | varchar | 256 | – | true | current user |
| ot_modified_by | varchar | 256 | – | true | current user |
| ot_status | int | – | – | true | 1 |
Functions:- Basic CRUD
Algorithms:- N/A
Security:- Logged user security scope
Validation:- Common validations
- Customer Rate Profile
This entity will be maintaining customer specific rates defined using the pre-created rate templates. And the Rate-RateBase value mapping will be isolated with Rate Rate Base Value entity.
CUSTOMER_RATE_PROFILE
| field name | data type | length | key | is null | default |
| crp_id | int | – | pk | false | – |
| crp_rate_value | double | – | – | false | 0 |
| crp_is_on_workflow | boolean | – | – | false | false |
| crp_close_by_workflow | boolean | – | – | false | false |
| crp_description | varchar | 2048 | – | true | – |
| crp_date_created | date | – | – | true | current date |
| crp_time_created | time | – | – | true | current time |
| crp_date_modified | date | – | – | true | current date |
| crp_time_modified | time | – | – | true | current time |
| crp_created_by | varchar | 256 | – | true | current user |
| crp_modified_by | varchar | 256 | – | true | current user |
| crp _status | int | – | – | true | 1 |
| c_id | int | – | fk | false | – |
| r_id | int | – | fk | false | – |
| ot_id | int | – | fk | false | – |
| cr_id | int | – | fk | false | – |
| uom_id | int | – | fk | false | – |
Functions:- CRUD, upon creation Rate – Rate Base Value entity will be updated in background.
Algorithms:- N/A
Security:- Logged user security scope
Validation:- Common validations
- Rate Rate Base Value
This will be maintaining customer specific rate base value configurations.
RATE__RATE_BASE_VALUE
| field name | data type | length | key | is null | default |
| rrbv_id | int | – | pk | false | – |
| crp_id | int | – | ck / unique | false | – |
| rbv_id | int | – | |||
| r_id | int | – | |||
| rrbv_is_on_workflow | boolean | – | – | false | false |
| rrbv_close_by_workflow | boolean | – | – | false | false |
| rrbv _description | varchar | 2048 | – | true | – |
| rrbv _date_created | date | – | – | true | current date |
| rrbv _time_created | time | – | – | true | current time |
| rrbv _date_modified | date | – | – | true | current date |
| rrbv _time_modified | time | – | – | true | current time |
| rrbv _created_by | varchar | 256 | – | true | current user |
| rrbv _modified_by | varchar | 256 | – | true | current user |
| rrbv _status | int | – | – | true | 1 |
Functions:- This will be a background process where the creation will commit upon committing of the Customer Rate Profile.
Algorithms:- N/A
Security:- Logged user security scope
Validation:- N/A
- Quotation Template
This entity will be maintaining customer specific or generic templates of quotations where they could be re-used.
QUOTATION_TEMPLATE
| field name | data type | length | key | is null | default |
| qt_id | int | – | pk | false | – |
| qt_salutation | varchar | 512 | unique | false | – |
| qt_first_ paragraph | varchar | 2048 | – | true | – |
| qt_second_paragraph | varchar | 4096 | – | true | – |
| qt_third_paragraph | varchar | 4096 | – | true | – |
| qt_optional_paragraph | varchar | 4096 | – | true | – |
| qt_helpdesk_contacts | varchar | 2048 | – | true | – |
| qt_conclusion_clause | varchar | 2048 | – | true | – |
| qt_validity_paragraph | varchar | 4096 | – | true | – |
| qt_detention_paragraph | varchar | 4096 | – | true | – |
| qt_insurance_paragraph | varchar | 4096 | – | true | – |
| qt_payments_paragraph | varchar | 4096 | – | true | – |
| qt_weight_restrictions | varchar | 1024 | – | true | – |
| qt_other_details | varchar | 4096 | – | true | – |
| qt_is_on_workflow | boolean | – | – | false | false |
| qt_close_by_workflow | boolean | – | – | false | false |
| qt_description | varchar | 2048 | – | true | – |
| qt_date_created | date | – | – | true | current date |
| qt_time_created | time | – | – | true | current time |
| qt_date_modified | date | – | – | true | current date |
| qt_time_modified | time | – | – | true | current time |
| qt_created_by | varchar | 256 | – | true | current user |
| qt_modified_by | varchar | 256 | – | true | current user |
| qt_status | int | – | – | true | 1 |
Functions:- Basic CRUD
Algorithms:- N/A
Security:- Logged user security scope
Validation:- Common validations
- Quotation
Maintenance of Quotations generated for customers will be maintained within this entity.
QUOTATION
| field name | data type | length | key | is null | default |
| q_id | int | – | pk | false | – |
| q_quotation_number | varchar | 9 | unique | false | 112365001
(1yydddxxx) |
| q_valid_days | int | – | – | false | 0 |
| q_extra_free_waiting_hours | double | – | – | false | 0.0 |
| q_additional_waiting_hour_fee | double | – | – | false | 0.0 |
| q_is_approved | boolean | – | – | false | false |
| q_is_on_workflow | boolean | – | – | false | false |
| q_close_by_workflow | boolean | – | – | false | false |
| q_description | varchar | 2048 | – | true | – |
| q_date_created | date | – | – | true | current date |
| q_time_created | time | – | – | true | current time |
| q_date_modified | date | – | – | true | current date |
| q_time_modified | time | – | – | true | current time |
| q_created_by | varchar | 256 | – | true | current user |
| q_modified_by | varchar | 256 | – | true | current user |
| q_status | int | – | – | true | 1 |
| c_id | int | – | fk | false | – |
| qt_id | int | – | fk | false | – |
Functions:- Basic CRUD
Algorithms:- N/A
Security:- Logged user security scope
Validation:- Common validations
- Quotation Line
Quotation lines will represent the Rate Profiles created for customers. And those information will be useful in the phases of operations and invoicing.
QUOTATION_LINE
| field name | data type | length | key | is null | default |
| ql_id | int | – | pk | false | – |
| ql_is_on_workflow | boolean | – | – | false | false |
| ql_close_by_workflow | boolean | – | – | false | false |
| ql_description | varchar | 2048 | – | true | – |
| ql_is_extra_charge | boolean | – | – | false | false |
| ql_date_created | date | – | – | true | current date |
| ql_time_created | time | – | – | true | current time |
| ql_date_modified | date | – | – | true | current date |
| ql_time_modified | time | – | – | true | current time |
| ql_created_by | varchar | 256 | – | true | current user |
| ql_modified_by | varchar | 256 | – | true | current user |
| ql_status | int | – | – | true | 1 |
| crp_id | int | – | fk | false | – |
| q_id | int | – | fk | false | – |
Functions:- This will be a background process where the creation will commit upon committing of the Quotation. Or lines of the quotation could be handled as separate CRUD operation.
Algorithms:- N/A
Security:- Logged user security scope
Validation:- Common validations
- Order Job Status
Status of the Jobs conducted from the Customer Rate Profile will be maintained in mater level.
ORDER_JOB_STATUS
| field name | data type | length | key | is null | default |
| ojs_id | int | – | pk | false | – |
| ojs_status_title | varchar | 512 | unique | false | – |
| ojs_display_on_dropdowns | int | – | – | false | 1 |
| ojs_is_on_workflow | boolean | – | – | false | false |
| ojs_close_by_workflow | boolean | – | – | false | false |
| ojs _description | varchar | 2048 | – | true | – |
| ojs _date_created | date | – | – | true | current date |
| ojs _time_created | time | – | – | true | current time |
| ojs _date_modified | date | – | – | true | current date |
| ojs _time_modified | time | – | – | true | current time |
| ojs _created_by | varchar | 256 | – | true | current user |
| ojs _modified_by | varchar | 256 | – | true | current user |
| ojs _status | int | – | – | true | 1 |
Functions:- Basic CRUD
Algorithms:- N/A
Security:- Logged user security scope
Validation:- Common validations
- Order Job Status Order Type
Mapping of Job status / steps to each Order Type is maintained on this entity.
ORDER_JOB_STATUS__ORDER_TYPE
| field name | data type | length | key | is null | default |
| ojsot_id | int | – | pk | false | – |
| ojsot_is_on_workflow | boolean | – | – | false | false |
| ojsot_close_by_workflow | boolean | – | – | false | false |
| ojsot_description | varchar | 2048 | – | true | – |
| ojsot _date_created | date | – | – | true | current date |
| ojsot _time_created | time | – | – | true | current time |
| ojsot _date_modified | date | – | – | true | current date |
| ojsot _time_modified | time | – | – | true | current time |
| ojsot _created_by | varchar | 256 | – | true | current user |
| ojsot _modified_by | varchar | 256 | – | true | current user |
| ojsot _status | int | – | – | true | 1 |
| ojs_id | int | – | unique / ck | false | – |
| ot_id | int | – |
Functions:- Basic CRUD
Algorithms:- N/A
Security:- Logged user security scope
Validation:- Common validations
- Order
This entity will be maintaining customer orders created out of respective quotations. Operational details will be recorded against the created orders.
ORDER
| field name | data type | length | key | is null | default |
| o_id | int | – | pk | false | – |
| o_order_number | varhcar | – | unique | false | 512365001
(5yydddxxx) |
| o_order_date | date | – | – | false | – |
| o_deadline_date | date | – | – | true | – |
| o_deadline_time | time | – | – | true | – |
| o_is_completed | boolean | – | – | false | false |
| o_completed_date | date | – | – | true | – |
| o_is_started | boolean | – | – | false | false |
| o_started_date | date | – | – | true | – |
| o_is_invoiced | boolean | – | – | false | false |
| o_is_jobs_created | boolean | – | – | false | false |
| o_is_on_workflow | boolean | – | – | false | false |
| o_close_by_workflow | boolean | – | – | false | false |
| o_description | varchar | 2048 | – | true | – |
| o_date_created | date | – | – | true | current date |
| o_time_created | time | – | – | true | current time |
| o_date_modified | date | – | – | true | current date |
| o_time_modified | time | – | – | true | current time |
| o_created_by | varchar | 256 | – | true | current user |
| o_modified_by | varchar | 256 | – | true | current user |
| o_status | int | – | – | true | 1 |
| q_id | int | – | fk | false | – |
Functions:- CRUD Operation
Algorithms:- N/A
Security:- Logged user security scope
Validation:- Common validations
- Order Extra Charges
Ad-Hoc expenses / charges which are not identified in advance, are to be recorded on this entity.
ORDER_EXTRA_CHARGE
| field name | data type | length | key | is null | default |
| oec_id | int | – | pk | false | – |
| oec_qty | int | – | – | false | 0 |
| oec_from_date | date | – | – | true | null |
| oec_to_date | date | – | – | true | null |
| oec_is_on_workflow | boolean | – | – | false | false |
| oec_close_by_workflow | boolean | – | – | false | false |
| oec_description | varchar | 2048 | – | true | – |
| oec_date_created | date | – | – | true | current date |
| oec_time_created | time | – | – | true | current time |
| oec_date_modified | date | – | – | true | current date |
| oec_time_modified | time | – | – | true | current time |
| oec_created_by | varchar | 256 | – | true | current user |
| oec_modified_by | varchar | 256 | – | true | current user |
| oec_status | int | – | – | true | 1 |
| o_id | int | – | fk | false | – |
| ql_id | int | – | fk | false | – |
Functions:- CRUD Operation
Algorithms:- N/A
Security:- Logged user security scope
Validation:- Common validations
- Order Job
Multiple jobs are could be conducted over a single order. And each job details are maintained over this entity.
ORDER_JOB
| field name | data type | length | key | is null | default |
| oj_id | int | – | pk | false | – |
| o_id | int | – | |||
| oj_number | int | – | – | false | – |
| oj_is_completed | boolean | – | – | false | false |
| oj_is_aborted | boolean | – | – | false | false |
| oj_is_on_workflow | boolean | – | – | false | false |
| oj_close_by_workflow | boolean | – | – | false | false |
| oj _description | varchar | 2048 | – | true | – |
| oj _date_created | date | – | – | true | current date |
| oj _time_created | time | – | – | true | current time |
| oj _date_modified | date | – | – | true | current date |
| oj _time_modified | time | – | – | true | current time |
| oj _created_by | varchar | 256 | – | true | current user |
| oj _modified_by | varchar | 256 | – | true | current user |
| oj _status | int | – | – | true | 1 |
Functions:- This will be a background process where the creation will commit upon committing of the Order with the required numbers of jobs. Or this could maintain as a direct CRUD operation based on the requirement.
Algorithms:- N/A
Security:- Logged user security scope
Validation:- N/A
- Order Job Status Audit Trail
Status tracking of each job is maintained on this entity where it will be an audit trail of each job.
ORD_JOB_ST
| field name | data type | length | key | is null | default |
| ojs_id | int | – | pk | false | – |
| ojsot_id | int | – | unique / ck | false | – |
| oj_id | int | – | |||
| ojs_date | int | – | – | false | 0 |
| ojs _is_on_workflow | boolean | – | – | false | false |
| ojs _close_by_workflow | boolean | – | – | false | false |
| ojs _description | varchar | 2048 | – | true | – |
| ojs _date_created | date | – | – | true | current date |
| ojs _time_created | time | – | – | true | current time |
| ojs _date_modified | date | – | – | true | current date |
| ojs _time_modified | time | – | – | true | current time |
| ojs _created_by | varchar | 256 | – | true | current user |
| ojs _modified_by | varchar | 256 | – | true | current user |
| ojs _status | int | – | – | true | 1 |
Functions:- This will be a background process where the creation will commit upon committing of the respective Order Status changes.
Algorithms:- N/A
Security:- Logged user security scope
Validation:- N/A
Specific modifications required based on business requirement could be modified over the above solution design. And the dynamic rates will not make any impact on the system structure as per the expected outcome of this research.
~ By Thisara
[…] Source: Dynamic Rates Management Module Research […]
LikeLike